Lager og kontorfællesskab tæt på Glostrup by og station
23-4 156 m²
Farverland 3-5 er beliggende i et fuldt udbygget erhvervsområde i Glostrup med 240 m fra offentlig transport og 1,7 km fra nærmeste motorvejsafkørsel (E45).
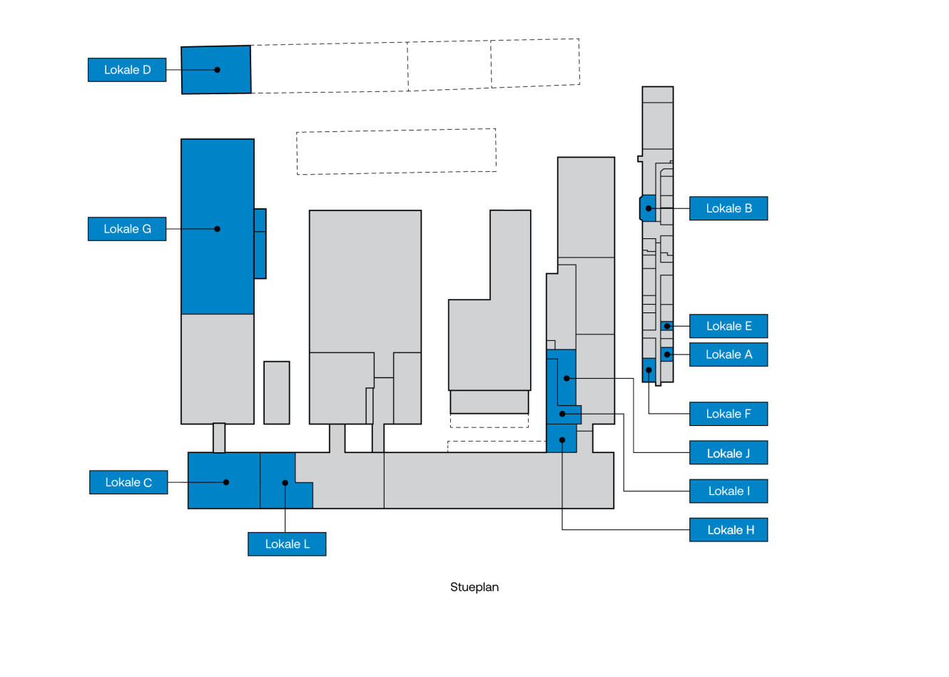
Ejendommen består af i alt 1 154 m² med lager og kontorer i mange forskellige størrelser. Matriklen er indhegnet og aflåst med port. Bemærk at ejendommen er opdelt mellem kontorhotel/kontorfællesskab samt almen lager og kontor. Lagerlokalerne H, I og J kan effektivt kombineres til én samlet enhed, der optimerer pladsudnyttelse og fleksibilitet.
Fællesområderne i kontorhotellet er indrettede med køkken, spiseområde, mødelokale og lounge. Herudover, er der også fri afbenyttelse af kaffemaskinen som på byder på både kakao, the og kaffe. Lejemål i kontorfællesskabet overtages nymalet og med nybehandlet gulvbelægning.
Loftshøjde på 4 - 6 meter i lagerlokaler
Portadgang i lagerlokaler
LED-belysning i alle lejemål
Fælles lounge, køkken, spiseområde og mødelokale (kontorhotel)
Fri afbenyttelse af kaffemaskine i kontorhotel (the, kakao og kaffe)
1,7 km fra Ring 3 med hurtig forbindelse til E45
Oversigt
De ledige enheder er anført nedenfor
| Lokale | m² | Månedlig leje | Månedlige drifts- og varmeudgifter (inkl. el) |
| Lokale A - kontor | m²:26,3 | Månedlig leje:1.721 kr. | Månedlige drifts- og varmeudgifter (inkl. el):1.370 kr. |
| Lokale B - kontor | m²:60 | Månedlig leje:3.925 kr. | Månedlige drifts- og varmeudgifter (inkl. el):3.125 kr. |
| Lokale C - lager | m²:496 | Månedlig leje:33.067 kr. | Månedlige drifts- og varmeudgifter (inkl. el):10.334 kr. |
| Lokale D - udendørsareal | m²:596 | Månedlig leje:14.900 kr. | Månedlige drifts- og varmeudgifter (inkl. el):0 kr. |
| Lokale E - kontor | m²:23 | Månedlig leje:1.505 kr. | Månedlige drifts- og varmeudgifter (inkl. el):1.198 kr. |
| Lokale F - kontor | m²:50 | Månedlig leje:3.271 kr. | Månedlige drifts- og varmeudgifter (inkl. el):2.604 kr. |
| Lokale G - lager | m²:2 545 | Månedlig leje:159.062 kr. | Månedlige drifts- og varmeudgifter (inkl. el):60.868 kr. |
| Lokale H - lager | m²:108 | Månedlig leje:7.200 kr. | Månedlige drifts- og varmeudgifter (inkl. el):2.565 kr. (minus el) |
| Lokale I - lager | m²:128 | Månedlig leje:8.000 kr. | Månedlige drifts- og varmeudgifter (inkl. el):3.040 kr. |
| Lokale J - lager | m²:124 | Månedlig leje:7.750 kr. | Månedlige drifts- og varmeudgifter (inkl. el):2.945 kr. |
Alle beløb er ekskl. moms
Hvorfor Mileway?
Dedikeret Asset Manager
Fleksible lejemuligheder
Største udvalg af last mile-ejendomme i Europa
Personlig service
Velholdte og sikre lokaler
Fokus på bæredygtighed
Kontakt os
Udfyld denne formular for at lære mere om denne ejendom, arrangere en fremvisning eller lave en generel forespørgsel.
Eller venligst ring til Mikkel Schwaner på 81 40 97 79






































